DIY IGBT controlled 1000Ws Flash Unit
The goal of this project was to develop a flash unit which is capable of withstanding continuous
operation over a “long” period of time before it needs maintenance. To be precise: 10 Million flashes of 1000J through a load of about 0.8Ohm. With a flash interval of 4 seconds this means about 1.5 years of continuous use.
The IGBT cut off circuit was designed for ~25Million flashes. The energy storage capacitors could at least be changed once before the whole unit has reached its end of life.
Why is the approach of cutting off the flash useful in an industrial operation? (Obviously the flash unit is not used for photography)
There are several advantages when the flash is cut off:
The images below show the spectral density according to the current density in the bore of the lamp.
If the current density is low (1000A/cm^2) the relative maximum if the light output is in the infrared region. If the current density is high (4000A/cm^2) the relative maximum of the light output is in the visible region. As the discharge current through the lamp decreases exponentially, the relative maximum of light output moves from the visible to the infrared
region thus generating more heat than light. That heat has to be removed through forced cooling. If the flash is cut off less effort to remove heat has to be put. The pictures below show a lamp that has been tortured to death (it wouldn’t fire anymore). The anode is still in good condition but the cathode has entirely worn out. The lamp was water cooled. If a lamp is not properly cooled it is the anode or the glass bore that usually fails first and not the cathode.
Cutting off the flash also increases the life of the lamp. In order to maximise the lifetime of a flash lamp proper cooling is absolutely necessary. Also one has to consider the material of the electrodes since they wear much quicker than the glass bore. A correctly dimensioned flash lamp can last several million high powered (1000J) flashes. Another advantage is that overall less energy is needed to produce a certain amount of light.
Of course there are also disadvantages: It is not that trivial to build a reliable flash unit capable of continuous operation. The IGBTs and the driver circuit add a lot to the total cost of the unit.
Back to the basics
A typical flash unit consists of a storage capacitor, a charging circuit and a trigger circuit. A normal power outlet is capable of delivering about 2200W of power continuously. The charging circuit limits the current to the storage capacitor. This can be achieved in multiple ways, although some approaches are better than others. The simplest version consists of a power resistor, and a diode. The resistor limits the current to the storage capacitor and the diode blocks the current flow in the reverse direction. When multiple flashes are fired the resistor heats up quickly, especially when a high flash energy is used.
It might be better to use a capacitor as a resistor. Since the mains frequency is constant it is also quite easy to calculate the size of a capacitor with the equivalent resistance as a normal resistor. Throw in another diode and you have the so called Greinacher Circuit.
As the voltage is now doubled, the mains supply has to be turned off upon reaching the storage capacitor’s maximum allowable voltage (usually 360V).
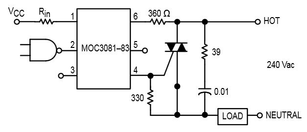
This is done by using a triac and the corresponding zero crossing triac driver (like the MOC3083). Now how do I choose the right triac and capacitors? The storage capacitors have to be flash or impulse types. Normal capacitors will work too, but not for a long time. They might eventually explode. The triac has to withstand the current and the voltage across it. If the storage capacitors are charged to 360V, it has to be at least a 800V type. An alternistor wouldn’t even need an RC Snubber. If a common 700V type like the BTA12-700 is used, it will eventually die. (Mains = 230V * sqrt(2) + 360V = 684V, that’s too little headroom). The charging capacitor also has to withstand the voltage but also the ripple current. Here’s a picture of what might happen if the wrong capacitor type is used.
The kraken capacitor was in the same unit as the dissected capacitor. Initially they has a capacity of 60uF. The dissected one had around 30uF when it was removed from the flash unit. They were removed after loading a 2000J ±360V capacitor bank 198006 times. The charging capacitors have to be polypropylene (MKP), everything else will probably fail.
Since many high power flash lamps don’t work too well with only 360V it is better to double the greinacher circuit and use it as a voltage quadrupler. With ±360V = 720V across the electrodes the flash lamps works better. (Of course the working voltage depends heavily on the arc length, inner bore diameter and fill pressure. I won’t go into details here)
Now the flash lamp has to be triggered somehow. This is done by setting a high voltage (up to 25kV) pulse around the lamp. The gas in the lamp will ionise and get conductive. The storage capacitors will discharge through the arc creating a short intense light pulse. This pulse can be generated by discharging a small capacitor (e.g. 330nF / 300V) through a thyristor and the primary winding of a high voltage transformer. (Those circuits can be found all over the net). They might look like this:
So far it doesn’t look as if flash units are difficult to produce but what about
Safety
High powered flash units are inherently dangerous as the store a large amount of energy at a high voltage. A single mistake can lead to blown off tracks, destroyed expensive parts or even injury or death. High power flash units can store multiple times the energy a defibrillator can store. (The voltage though, is much lower).
A properly designed flash unit contains multiple safety features to ensure a safe operation. The following ones are some of them. The charging triac might fail due to many reasons. When it does it will continue to charge the storage capacitor to a voltage above its surge voltage (390V for a 360V type) which could lead to the explosion of the capacitor. One could measure the voltage of the storage capacitor, divide it to around 4V and detect overvoltage with a schmitt trigger, which shuts off the power part of the unit. Redundancy is also needed. The divided voltage could also be fed into a microcontroller, which is also hooked up to the relay, doing the same thing.
After some time of operation one or another storage capacitor will need replacement. Storage capacitors which have reached the limit of their lives tend to get warmer than good ones. Measuring monitoring the temperature of the capacitors can be useful.
When the flash unit is shut down, the main capacitors and the loading capacitors must automatically discharge. They can be discharged by setting a resistor/zener diode from the 360V to the gate of a mosfet in series with a power resistor. It will automatically discharge when the power is off. Of course, the gate of the mosfet has to be tied low when the flash unit is in use to avoid continuous discharge through the power resistors.
And last but not least: When the flash unit is in a housing, every connection that will be touched from outside must be isolated from the rest of the circuit. (For example a TTL trigger interface/ethernet or what else).
How to cut the flash off
There are two ways doing it. One way is to just drain the energy of the capacitors through a thyristor. Earlier it used to be done like that but it’s not the best approach. When shorting the capacitors to ground, the current flow through the thyristor is huge. The stress on the storage capacitors is high and the remaining energy is lost. For a certain time there were also GTOs (Gate Turn Off Thyristor) available, but they weren’t actually that easy to turn off.
The second is using IGBTs. They are designed to have lower losses than Mosfets at higher voltages. They are available for thousands of volts and amperes.
Depending on the resistance of the lamp and the rail voltage there could be flowing a current of 1000A when cutting off the lamp. On a PCB there is always some stray inductance/capacitance around. When the dI/dt is high.. like in this application the stray inductances become a problem. Let’s say we have a turn off time of 1us a current of 1000A and a stray inductance of 100nH we will get a voltage spike of 100V. Now that’s not a problem as long as the spike is not higher than the voltage rating of the IGBT. If the turn off time is too fast, the size of the gate resistor can be increased. This also increases the turn off losses and the thermal stress to the silicon of the IGBT. Now a reasonable compromise has to be found. All the important parameters are written in the datasheet of the IGBT.
1. The Gate-Emitter voltage should be around 20V to turn the capacitor completely on. There is no need to have a complex gate driver since the IGBT has to be turned on way before firing the flash. Looking at the diagram, 15V should be sufficient as well. If the gate voltage is only let’s say 7V it won’t turn on completely.
Unlike a Mosfet, IGBTs should be turned off using a negative voltage. Ideally we chose around -15V. Why is that? There is also some stray inductance at the gate of the IGBT. When the gate capacitance gets discharged rapidly, a voltage spike or ringing can occur. If the spike is large enough to get over the V_GEth it leads to an accidental turn on (at least half way) of the IGBT which will generate a lot of stress and probably kill the IGBT.
For this IGBT the Icm is rated to 480A (remember there are the absolute maximum values!) In order to handle the current safely multiple IGBTs have to be paralleled. Thankfully this IGBT has a slightly positive thermal coefficient of VCEsat. That means less current will flow through a warmer IGBT than through a colder one. It will not lead to a thermal runaway.
Let’s assume the worst case (overly simplified) when the IGBT is turned off: The Vcesat is 4.1V, the current is 1000A square wave and the pulse length is 1ms. 4.1V * 1000A = 4100W that the silicon has to dissipate for a millisecond. Taking a look at the next diagram we will see the transient thermal impedance is 0.03°C/W. That will lead to a temperature increase of 4100W * 0.03°C/W = 123°C. Since the silicon will not heat up evenly it will get damaged anyway. 
The other problem would be the inductance of the leads and the bonding wires to the die, which would also lead to death by overvoltage. In the datasheet there is also a diagram for the SCSOA/RBSOA. The RBSOA is important shortly before the IGBT is turned off. It is important that Ic never leaves this region when turned off. As a flash pulse is a quasi-short circuit, the current will leave this region if it’s not limited or divided by multiple IGBTs. In the diagram below only the RBSOA region is shown. The SCSOA (short circuit safe operating area = non repetitive!) is the region above the RBSOA. 
The easiest thing to do is to parallel some IGBTs so the dissipated power is spread evenly over the IGBTs and the dI/dt per IGBT is also lower. The maximum occurring current (1000A) can be divided by the current of the RBSOA (200A) and we get the number 5. This is how many IGBTs it would need to parallel in order to make it work for some time since the current wouldn’t always be cut off when reaching its highest point. Is it that easy? Of course it’s not.
Let’s say we have 200A per IGBT, still a square pulse length of 1ms and a VCEsat of 4.1V, we will end up with 820W dissipation for a millisecond. The ZthJC hasn’t changed so it’s still 0.03C/W. 0.03C/W * 840W = 24.6°C temperature rise per pulse. That’s way less than before. The IGBT will survive this treatment for some time. (might even be a long time). Now the heat still doesn’t increase evenly over the silicon. So we have to assume that it might be a little worse. Of course we have made alot of assumptions that weren’t quite correct. The pulse current will decrease exponentially, the Vcesat won’t be 4.1V but more between 2.9V and 3.5V. The pulse might be longer though, thus increasing the thermal impedance a little. Also we didn’t take turn off losses into account. For a product that should last for a while but doesn’t have to be highly reliable it would be ok. Would the IGBTs last for 25’000’000 pulses? I don’t know but I doubt it.
Some manufacturers also provide power cycle capability diagrams. These diagrams show the Number of cycles in comparison with the dT per pulse. These numbers are often empirically determined but provide a good starting point in calculation. The diagram below is not from the same datasheet as the rest of the diagrams.
Let’s say if we have these 24.6°C delta T we are already in the region of over 10million pulses. The question is: will the 5 paralleled IGBTs share the current evenly? If the IGBTs are unmatched, do they all have the same VCEsat? If not, by how much do they differ from each other? Are the IGBTs turned off exactly in the same time or is one always slightly above the RBSOA because it has a faster turn off time? Is it safe to operate the IGBTs always at the edge of the RBSOA?
If only one IGBT fails the whole cut off circuit won’t work anymore. If it has a short the flash won’t cut off anymore, if it is an open wire the other four have to share the current. One after the other will die until all of them are dead. (At least one of them will short and the flash won’t cut off anymore).
So it favour of safety a little more redundancy is needed. 8 IGBTs paralleled should be sufficient to fulfill the task providing that the rest of the circuit is also able to handle the load.
Making calculations is fine but in real life there are often effects which one didn’t think about that might be a problem. The layout of the circuit plays an important role when it comes to stray inductance. High current tracks have to be as short and thick as possible to minimise the inductance. In the picture below we see the gate drive voltage in blue and the current through the lamp in purple. This was a prototye of the IGBT cut off and drive circuit.
According to the measurement there’s a 60% undershoot in gate voltage. When we zoom in the ringing is clearly visible. The problem here is that the gate resistor forms an RLC tank with the stray capacitance and the stray inductance of the IGBT and the PCB. The minimum GE voltage is about -45V whereas only -30V are allowed in transients according to the datasheet. A gate resistor of 1Ohm was used. A rule of thumb is: Keep the gate resistor as small as possible (=quick turn off, reduced switching losses) and as big as necessary (=reduce ringing and accidental turn on).
The resistor was adjusted. The ringing got smaller and is now within the specs of the datasheet. That small spike after 1us of shutting the IGBT off shouldn’t be there since it’s in the region of VGEth and could potentially turn the IGBT on again. To further protect the gate a TVS diode could be placed as close as possible to the gate.
In the next picture purple is still the current and blue is the VCE voltage. As expected the VCE voltage stays at around 0V before and during discharge. If you look at the diagram closely you will see a slight increase of the VCE voltage as the current is flowing. When the current is shut off there is a sudden increase of the VCE voltage. It doesn’t only increase to the voltage of the positive rail. This is the result of the inductance in the system. The massive voltage overshoot when the IGBTs are turned off could easily get over the maximum break down voltage if the inductance of the system is high enough.
The maximum VCE voltage is around 970V when the IGBTs are turned off. This is within the specs but could be improved. It’s not too bad for a quick and dirty prototype that was hooked to a 2000J flash unit without cut off circuit.
Integration
All the stuff before is mostly theory. I built a circuit based on that theory which consist of a control board and a power board. The control board also contains some gimmicks like ethernet, sd card etc. to make it more versatile. The control board shown is the first prototype I made. There were some minor mistakes but I could get it to work as intended. This is also the board I made the Smart Prototyping review about. Usually there would be a DC/DC converter just below the optocouplers to make the low voltage interface safe to touch. I didn’t have one handy so I left it out. Never do this unless you’re the only one handling your electronics.
There is not too much on it. On the right side there is a dedicated microcontroller for the charge control and the handling of the safety features as well as some analog stuff. There will also be a mains filter. On the left side we have an ethernet phy, micro sd card, a microcontroller, some isolated in/outputs, fan control, pump control, temperature and humidity measurement and position detection.
Thats how it’s supposed to look when assembled.. 
The testing rig…
…and the power part.
so far the testing rig has around 800’000 pulses of 4ms length and is still going strong. The maximum flash repetition rate is about 10Hz with reduced power or 1Hz at full power without cutting the flash off. With cutting the flash off an estimated repetition rate of ~20Hz is possible. More is not possible with this design because 1. the trigger circuit needs some time to recharge the trigger capacitor 2. the isolated power supply of the gate driver also needs some time to recharge the bulk capacitors which deliver/sink the gate current 3. the flash lamp needs some time (around 20ms) to get fully in the nonconductive state. If the lamp is still conductive when the IGBTs are turned on it leads to a massive stress on the IGBTs as the gate driver has very high resistance on the high side. It can turn off quickly but only turn on slowly.
Don’t bother asking about schematics. If you can’t build a unit like this with the given information you’re not up to the task and I don’t want to be responsible for your injury. Of course I will help with other questions if I can.



















Hi, I hope you’re still monitoring this site. I need help understanding something for an IGBT project I’m working on to convert a non-IGBT professional studio strobe system into an IGBT controlled one. The part I am having a hard time understanding is what happens (for example) when a strobe on a 900 VDC power circuit is fired and then 100 micro-seconds later the IGBT opens the circuit? I’m sure there is a lot of voltage left over and current is still pretty high even 100 micro-seconds after firing. So, where is the voltage/current dumping to prevent a flash-over from blowing the IGBT apart? Are you dumping the unused power into a shunt or big resistor? What am I missing?
Also, as far as controlling the IGBT, would it work to use a 555 timer in monostable mode to control when the IGBT opens? I don’t see why a complex driver circuit would be required for my project since each flash cycle is manually controlled, I just need to be able to control the flash duration / power. Your thoughts?
Thanks for your time!
I am. But I won’t have much time for it within the next year. To your Project: You don’t need to dump the remaining energy, the energy stays in the storage capacitor. That is the main advantage of using IGBT’s over Thyristors. When you turn the IGBTs off they go into a high resistance state so the current decreases. Depending on the inductance of your system you may get a voltage spike you need to take care off. (you most certainly will)
Only with a 555 and without a driver it won’t work. Your IGBT must turn off fast. That means you need to put a negative voltage to the gate. Otherwise it may lead to an accidental turn on. And your driver needs to be strong because the gate charge of several paralleled IGBTs is high. The stronger your driver the faster the gate discharge. If you want to shut it off in 100us you will probably have problems finding IGBTs that are fast enough.
Wow… thanks for the response. It’s better informative than any other advice I have received since starting this endeavor. So based on your last statement it seems I may be going down the wrong path using IGBT’s. So tell me this… What direction would you point someone in that told you they have to interrupt a 900 VDC circuit on a 4,800 W xeon strobe in 50-100us after triggering.. and that circuit could potentially still have several hundred amps of current still. Thanks in advance !
With the information given I can’t really help you. 4800W Strobe… What is the amount of Energy per flash? What is the repetition rate? Why do you need to cut off the flash? What is the exact application? How long can the turn off time be?
Then you need to measure the current through the lamp. How high will the current be after 50us and after 100us. Couldn’t you just increase the rail voltage while capacitance stays the same? Then your time constant would decrease making your flash shorter. If you need a hard turn off then your only option would probably be thyristors. That’s nall I can say with the given information.
Current increase thru lamp goes in non-linear way. For example, say if at 400 volts current is 200A, at 800 volts, it might reach both 600A or maybe 2000A – all depends on lamp construction.